-
올해 대학 2학년에 진학하는 학생들이 2년 전 치른 2025학년도 대학입시부터 무전공으로 불리기도 하는 전공자율선택제가 새롭게 도입돼 2026학년도 대학입시로 시행 2년을 맞이하고 있다.
전공자율선택제는 수험생들이 대학입시를 치를 때 대학의 모집단위(학부·학과·전공)을 정하지 않고 지원해 입학한 다음 대학 1학년 때 다양한 교육과정과 진로 탐색 과정을 경험한 후 자신의 적성과 진로에 맞는 학과나 전공을 자유롭게 선택할 수 있도록 한 제도다.
전공자율선택제(이하 무전공)는 두 가지 유형으로 구분하고 있다. 1유형은 학과나 전공을 정하지 않고 자유전공학부 등으로 모집한 다음 보건의료계열과 사범계열, 예체능계열, 계약학과를 제외한 전공을 자율적으로 선택 가능한 유형이고, 2유형은 계열 또는 단과대학 단위로 모집한 다음 모집단위 내 모든 학과나 전공 또는 일부 학과나 전공을 자율적으로 선택할 수 있는 유형이다.
지난해 무전공으로 입학하고 올해 대학 2학년에 진학하는 학생들이 어떻게 학과나 전공을 선택하는지 궁금해하던 차에 고려대가 입학 홈페이지에 무전공으로 입학한 학생들이 선택할 수 있는 모집단위를 안내해 주는 정보를 탑재했다.
◇ 대학 1학년 학기말에 희망 학과나 전공 선택
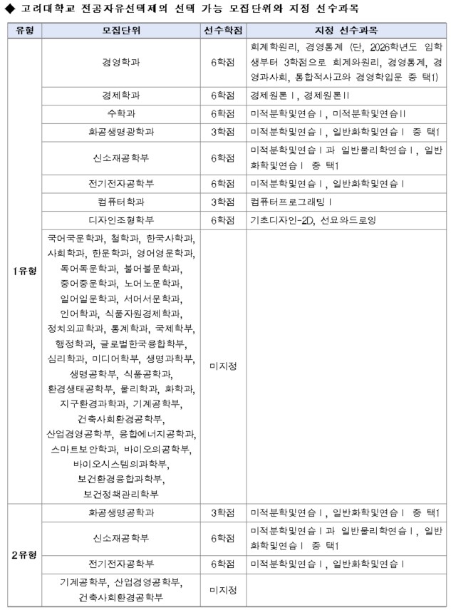
고려대는 무전공으로 입학한 후 2개 학기 이상(대학 1학년 2학기) 등록한 재학생이 두 번째 학기 말에 학과나 전공을 선택토록 하면서 6학점 이내 선수과목 이수를 조건으로 제시하고 있다. 이때 선수과목은 희망 학과나 전공 진입을 위해 학과나 전공 선택 전에 반드시 이수해야 하는 과목을 일컫는다.
그렇다고 고려대가 개설한 모든 학과나 전공에 선수과목을 지정하고 있지는 않다. 1유형에서는 경영대학·정경대학·이과대학·공과대학·정보대학에서만 선수과목을 지정하고 있고, 2유형에서는 화공생명공학과·신소재공학부·전기전자공학부에서만 선수과목을 지정하고 있다. 하지만, 나머지 1유형과 2유형의 모집단위들은 선수과목을 두고 있지 않을 뿐만 아니라 별도의 진입 조건도 없다.
한편, 1유형으로 선발한 학부대학과 자유전공학부에서 선택 가능한 모집단위는 경영학과·영어영문학과·기계공학부 등 46개 모집단위이고, 2유형으로 선발한 공과대학에서 선택 가능한 모집단위는 화공생명공학과·신소재공학부·전기전자공학부·건축사회환경공학부·기계공학부·산업경영공학부 등 6개 모집단위다.
고려대 무전공 입학자들의 유형별 선택 가능한 모집단위와 선수과목은 아래 도표와 같다.
올해 치러지는 2027학년도 대학입시에서 무전공으로 대학에 진학하고자 하는 수험생들은 희망 대학의 무전공 선발 유형은 물론 선택 가능한 학과와 전공, 그리고 학과와 전공을 선택하는 조건 등도 미리 살펴봤으면 한다. 더불어 수시와 정시 모집에서의 학생 선발 방법과 지원 가능한 학생부 교과 성적 및 수능시험 성적도 알아보고 그에 따른 지원 전략을 세워 대비하길 권한다.
[유성룡의 입시포인트] 고려대(서울) 전공자율선택제(무전공) 선택 가능 학과
- 1유형, 경영학과 등 46개 모집단위 선택 가능
- 2유형, 기계공학과 등 6개 모집단위 선택 가능
관련뉴스
- [유성룡의 입시포인트] 연세대학교(서울) 2026학년도 정시 입학전형과 3개년 입시결과
- [유성룡의 입시포인트] 고려대학교(서울) 2026년도 정시 입학전형과 3개년 입시결과
- [유성룡의 입시포인트] 2026학년도 정시 모집 주요 전형 일정과 유의사항
- [유성룡의 입시포인트] 수능시험 전에 꼭 알아둬야 할 부정행위는?
- [유성룡의 입시포인트] 2026학년도 수시 모집 학생부종합 전형 면접평가 대비법②
- [유성룡의 입시포인트] 중앙대학교(서울) 2026학년도 수시 모집 가이드
- [유성룡의 입시포인트] ‘수능 D-98일’ 시기별 학습 전략 이렇게 세우자!
- [유성룡의 입시포인트] 서울대 2028학년도 대학입시 전공 연계 권장 과목
- [유성룡의 입시포인트] 2025학년도 서울 소재 대학 고등학교 유형별 신입생 현황
- [유성룡의 입시포인트] 2026학년도 수시 모집 논술고사 시험일정 총정리
- [유성룡의 입시포인트] 성균관대학교 2026학년도 정시 입학전형과 3개년 입시결과
- [유성룡의 입시포인트] 2026년 첫 학력평가 3월 24일 시행
Copyrightⓒ Chosunedu All rights reserved.